【消防庁通知】消防法令の手続でも行政書士法違反の可能性|消防署提出書類の作成は行政書士の専門業務

 

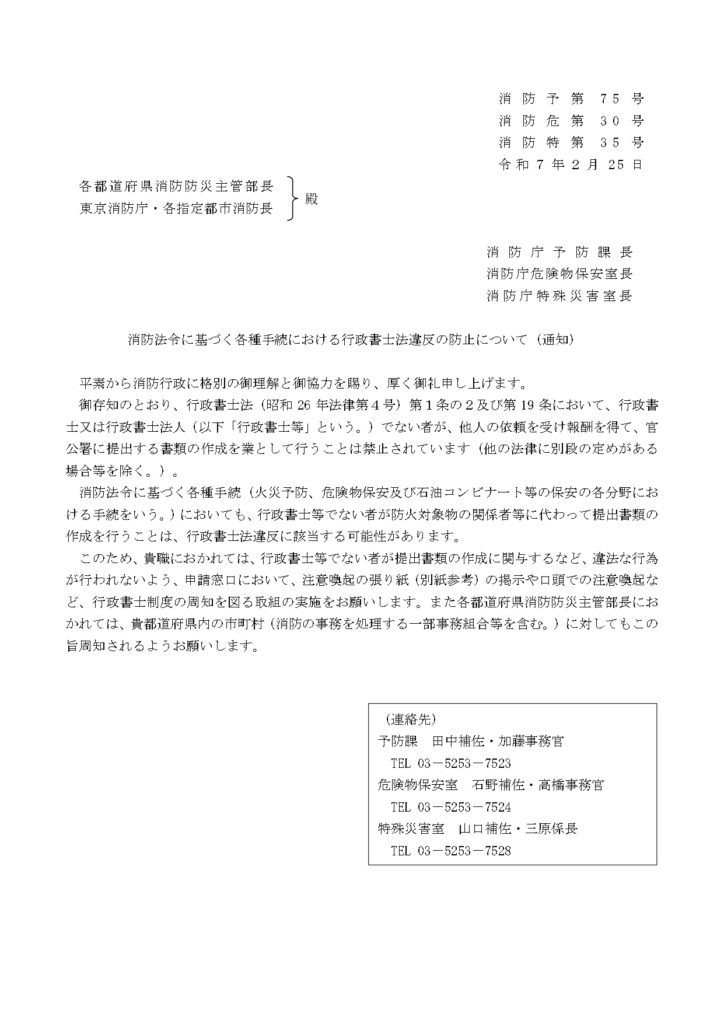
令和7年2月25日、消防庁から「消防法令に基づく各種手続における行政書士法違反の防止について(通知)」が全国の消防機関へ発出されました。

この通知では、消防法令に基づく手続においても、行政書士でない者が提出書類を作成することは行政書士法違反となる可能性があることが改めて示されています。

飲食店や事業所の開業、危険物施設の設置などでは、消防署への届出や申請が必要になるケースが多くあります。

しかし、こうした書類の作成を行政書士以外の者が行うことは法律上問題となる場合があります。

この記事では、消防庁通知の内容と、事業者の方が知っておくべきポイントについて分かりやすく解説します。

目次

消防庁が行政書士法違反防止の通知を発出

令和7年2月25日、消防庁は全国の消防機関に対して行政書士法違反の防止に関する通知を発出しました。

通知では、行政書士又は行政書士法人でない者が、他人の依頼を受け報酬を得て官公署に提出する書類の作成を業として行うことは禁止されていると明記されています。

そして消防法令に基づく手続についても、行政書士以外の者が提出書類を作成することは行政書士法違反に該当する可能性があるとされています。

つまり、消防署に提出する申請書や届出書も行政書士業務の対象となる行政手続書類であることが改めて示された形になります。

消防法令に基づく手続とは何か

消防法令に基づく手続とは、主に次のようなものです。

火災予防関係

  • 防火対象物使用開始届
  • 防火管理者選任届
  • 消防計画作成届
  • 防火対象物点検報告

危険物関係

  • 危険物施設設置許可申請
  • 危険物施設変更許可申請
  • 危険物仮貯蔵・仮取扱い申請

石油コンビナート等の保安関係

これらはすべて消防署などの官公署へ提出する行政手続書類です。

そのため、他人の依頼を受けて書類作成を業として行う場合は行政書士の資格が必要になります。

行政書士でない者による書類作成は違法の可能性

行政書士法では、次の行為を行政書士の独占業務としています。

  • 他人の依頼を受け
  • 報酬を得て
  • 官公署に提出する書類を作成すること

そのため、例えば次のようなケースは注意が必要です。

  • 設備業者が消防署への申請書を作成する
  • コンサルタントが消防関係の届出書を作る
  • 申請書作成代行サービスが消防書類を作る

これらは状況によっては行政書士法違反となる可能性があります。

消防署でも行政書士制度の周知が進む可能性

今回の通知では、消防機関に対して次のような対応を求めています。

  • 申請窓口での注意喚起
  • 張り紙による周知
  • 行政書士制度の説明

今後は消防署の窓口などで「提出書類の作成は行政書士の業務です」という案内が掲示される可能性があります。

これは行政書士制度の適正な運用を図るための取り組みです。

消防関係の申請を依頼する際の注意点

事業者の方が消防関係の申請を依頼する場合は、次の点に注意しましょう。

書類作成を誰が行うのか確認する

行政書士以外の者が書類作成を行うと、法的に問題となる可能性があります。

行政書士が関与しているか確認する

行政書士が関与していれば、適法に申請手続きを進めることができます。

専門家に相談する

消防関係の手続きは専門性が高いものも多いため、行政書士に相談することでスムーズに進めることができます。

消防関係の手続きは行政書士へご相談ください

消防関係の届出や申請は、事業者の方にとって重要な手続きです。

しかし、書類の種類が多い、記載方法が分かりにくい、消防署とのやり取りが必要など、負担を感じる方も少なくありません。

また、官公署へ提出する申請書の作成は法律上、行政書士の専門業務です。

ミセイ行政書士事務所では、消防関係の届出、各種許認可申請、補助金申請、官公署提出書類の作成など、事業者の皆さまをサポートしております。

消防関係の手続きでお困りの方は、お気軽にご相談ください。

まとめ

令和7年2月25日に消防庁から発出された通知により、消防法令に基づく手続においても、行政書士以外の者による提出書類の作成は行政書士法違反となる可能性があることが改めて示されました。

消防関係の申請や届出は事業活動において重要な手続です。

適法かつスムーズに進めるためにも、官公署提出書類の専門家である行政書士へ相談することが安心です。

消防関係の手続きでお困りの方は、ミセイ行政書士事務所までお気軽にご相談ください。

TEL:097-585-5222

携帯:090-6427-5616

お問い合わせフォームはこちら

タイトルとURLをコピーしました