大分市より、令和8年度の「中小企業者経営力強化促進補助金」の公募が開始されました。
人材育成・BCP策定・知財取得・事業承継など、幅広い経営課題に対応した非常に使いやすい補助金です。
■ 補助金の概要
- 対象者:大分市内に事業所を有する中小企業・個人事業主
- 申請期間:令和8年4月1日 ~ 令和9年3月17日(※予算終了次第締切)
■ 補助メニュー一覧
① 人材育成応援事業
- 補助率:1/2(DX研修は2/3)
- 上限:30万円
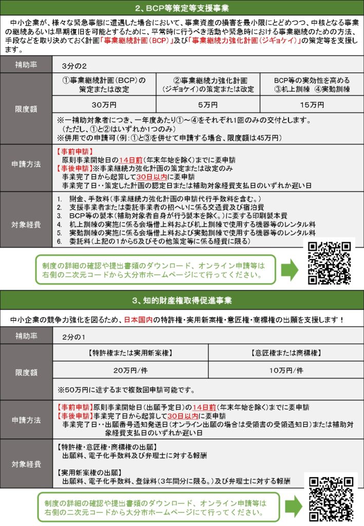
② BCP等策定支援事業
- 補助率:2/3
- 上限:30万円(BCP)、5万円(簡易計画)、15万円(訓練)
③ 知的財産権取得促進事業
- 補助率:1/2
- 上限:50万円
④ 事業承継等支援事業
- 補助率:2/3
- 上限:50万円
■ 活用のポイント
✔ 事前申請が必要
多くの事業で開始の14日前までの申請が必要です。
✔ 支払い方法に注意
10万円以上の支払いは銀行振込が原則です。
✔ 予算終了に注意
予算がなくなり次第終了するため、早めの申請が重要です。
■ この補助金はこんな方におすすめ
- 社員教育を強化したい
- DX・AIを導入したい
- BCPを作成したい
- 商標・特許を取得したい
- 事業承継・M&Aを検討している
■ 当事務所のサポート内容
- 補助金の該当性チェック
- 申請書作成支援
- 事業計画のブラッシュアップ
- 採択後の実績報告サポート
■ お問い合わせはこちら
補助金は「事前準備」で採択率が大きく変わります。
「対象になるか知りたい」
「どのメニューを使うべきか分からない」
といった段階でもお気軽にご相談ください。
内容を確認のうえ、通常2営業日以内にご連絡いたします。
お急ぎの場合はお電話での対応も可能です。
TEL:097-585-5222
今後ともミセイ行政書士事務所をよろしくお願いいたします。
■ 公式ページ
■ 目次





